İçeriğe geç

TA9EA

Bir Radyo Amatörünün Köşesi

Amatör radyoda çeşitli iletişim biçimleri

  • Genel
2 Aralık 2025 ta9ea Yorum yapılmamış

Amatör telsiz çalışma modları, amatör telsizcilerin iletişim kurmak için kullandıkları farklı yöntemleri ifade eder. Geleneksel Mors kodundan FT8 ve D-STAR gibi modern dijital modlara kadar […]

Okumaya devam et

SG-Lab Güç Amplifikatörü için Monitör

  • Ham Radio
  • QO100
2 Aralık 2025 ta9ea Yorum yapılmamış

Bulgar SG-Lab firmasının 2,4 GHz 20 W güç amplifikatörü, OM’ler (QO-100 uydu fanları dahil) arasında yaygın olarak kullanılmaktadır [1]. Cazip fiyatının yanı sıra, bu durum […]

Okumaya devam et

13CM-PA

  • Ham Radio
  • QO100
2 Aralık 20252 Aralık 2025 ta9ea Yorum yapılmamış

PA3AXA nın tasarladığı 20 watt çıkış gücüne sahip 2.4 ghz pa. ilk çalışmalarda çok zorlandım. anlam veremediğim şekilde çıkışı ani ısınma ile bozuyordu. sonrasında sbp3000 […]

Okumaya devam et

Arduino Tekrarlayıcı Kontrol Cihazı

  • Arduino
  • Ham Radio
2 Aralık 2025 ta9ea Yorum yapılmamış

ARC-01’in beta sürüm yükseltmesi, Arduino Nano’nun radyo yayını için tekrarlayıcı kontrolü. PTT, ses sinyalini (COS) tamamlayabilir veya dijital DC sinyalini başka bir (SQ/O) göstergesine aktarabilir […]

Okumaya devam et

PIC Mikrodenetleyici PIC16F877 ile I2C İletişimi

  • Genel
27 Ekim 2025 ta9ea Yorum yapılmamış

PIC Mikrodenetleyiciler, Microchip tarafından gömülü projeler için sağlanan güçlü bir platformdur. Çok yönlü yapısı sayesinde birçok uygulamaya girmiştir ve bu aşama hala devam etmektedir. PIC eğitimlerimizi takip […]

Okumaya devam et

FM demodülasyonu için klasik bir analog devre olan Foster-Seeley ayırıcısının üstün doğrusallığına nasıl ulaştığını öğrenin.

  • Genel
  • Ham Radio
24 Ekim 2025 ta9ea Yorum yapılmamış

Bu makalede, bir başka klasik FM demodülasyon devresini inceleyeceğiz: Şekil 1’de gösterilen Foster-Seeley ayırıcısı. Rezonansın üzerindeki frekanslar için bu devrenin çıkış voltajı pozitiftir. Rezonansın altındaki […]

Okumaya devam et

Jambon Kulübesindeki Topraklama Sistemleri – Paradigmalar, Gerçekler ve Yanılgılar

  • Genel
  • Ham Radio
23 Ekim 2025 ta9ea Yorum yapılmamış

İçerik sağlayıcısı : Jose I. Calderon, DU1ANV – Makiling Amatör Radyo Derneği. Üye: Filipin Amatör Radyo Derneği (PARA). Yazarın izniyle yeniden basılmıştır. Yıllar boyunca, diğer amatör […]

Okumaya devam et

QO-100 jeostasyon uydusu aracılığıyla karasal radyo kanalının frekans kararlılığı hakkında

  • Ham Radio
  • QO100
17 Ekim 2025 ta9ea Yorum yapılmamış

QO-100 (Phase4-A) jeostasyoner uydusu üzerinden işletilecek bir karasal radyo kanalının temel teknik gereksinimlerinden biri, gönderme-alma yolunun frekans kararlılığıdır. CW ve sesli haberleşme (SSB) sırasında radyo […]

Okumaya devam et

Motorola istasyon şifresini aşmanın bir yolu

  • Genel
  • Ham Radio
13 Ekim 2025 ta9ea Yorum yapılmamış

Eminim bazılarınız bu sorunla karşılaşmıştır: İstasyonunuzu flaşlamanız gerekiyor, ancak istasyonun okumak için bir şifresi olduğu için çalışmıyor. Bu durumda ne yapmalısınız? Bu makalede, bu sorunu […]

Okumaya devam et

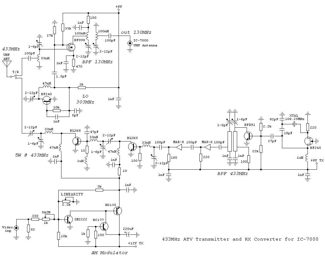
433MHz ATV Transmitter and RX Converter for ICOM IC-7000

  • Ham Radio
  • HF Projects
7 Ekim 20258 Ekim 2025 ta9ea Yorum yapılmamış

google.com, pub-2283642395307702, DIRECT, f08c47fec0942fa0 <script async src=”https://pagead2.googlesyndication.com/pagead/js/adsbygoogle.js?client=ca-pub-2283642395307702″ crossorigin=”anonymous”></script>

Okumaya devam et

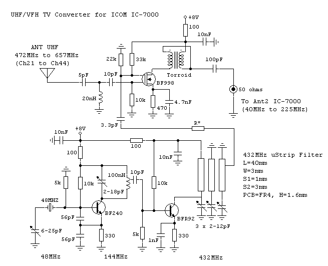
İcom ic-7000 tv frekansı

  • Ham Radio
  • HF Projects
7 Ekim 2025 ta9ea Yorum yapılmamış

IC-7000, TV ekranı alım özelliğine sahip ve bu da güzel bir şey. Ne yazık ki ICOM, TV’yi yalnızca 40MHz ile 225MHz (185MHz aralığı) arasındaki VHF […]

Okumaya devam et

Emergency Locator Transmitter (ELT)

  • Genel
3 Temmuz 2025 ta9ea Yorum yapılmamış

ELT’ler, bir kazaya veya ciddi bir olaya maruz kalması durumunda, hava aracının mevcut konum bilgisini sağlamak amacıyla arama ve kurtarma (SAR) hizmetlerinde kullanılan bir cihazdır. […]

Okumaya devam et

Güneş paneli hesabı

  • Genel
21 Nisan 2025 ta9ea Yorum yapılmamış

  Güneş paneli hesabı Ev için güneş paneli hesaplaması yapmak için aşağıdaki sorulara yanıt vererek işe başlamalısınız. Bu soruların yanıtları ve kullanım amacınız ne kadar panele […]

Okumaya devam et

IF-transformatörü

  • Ham Radio
  • HF Projects
26 Mart 2025 ta9ea Yorum yapılmamış

Arka Plan Bu transformatörler dar bantlı IF uygulamaları için RFI geçirmez topraklanabilir metal paketlerde özel olarak tasarlanmış ayarlı devrelerdir. Bunlara IF kutuları denir . Sağdaki şekildeki 1968 teknik özellik sayfasında […]

Okumaya devam et

Darbeli Ölçümler Üzerine

  • Genel
  • Ham Radio
4 Mart 2025 ta9ea Yorum yapılmamış

Sürekli dalga (CW) sinyalleri genellikle RF/mikrodalga uygulamalarında kullanılır. Bu tür sinyallerin güç seviyesini ölçmek genellikle bir CW güç sensörünü içerir. Birçok diyot tabanlı CW güç […]

Okumaya devam et

Mikserleri ve Parametrelerini Anlamak

  • Genel
  • Ham Radio
4 Mart 2025 ta9ea Yorum yapılmamış

Mikserler çoğu RF/mikrodalga sisteminin önemli bir parçası olmaya devam etmektedir ve bu durum bu hayati bileşeni ve parametrelerini anlama ihtiyacını ortaya çıkarmaktadır. Mikser, frekans dönüştürme […]

Okumaya devam et

ADF Frekans Sentezleyicilerinin Programlanması

  • Arduino
  • Ham Radio
  • QO100
28 Şubat 202528 Şubat 2025 ta9ea Yorum yapılmamış

ADF sentezleyicilerin ayarları (faz dedektör frekansı, çıkış frekansı, akım, vb.) ADF’deki bir dizi kayıt içeriği tarafından belirlenir. ADF için bu kayıtların içerikleri Analog Devices yazılımı […]

Okumaya devam et

AZ-EL ROTATOR

  • Arduino
  • Genel
  • Ham Radio
  • QO100
28 Şubat 2025 ta9ea Yorum yapılmamış

3D baskılı AZ-EL rotator Bu proje fikri pa3axa tarafından 24GHz’de kısa menzilli düzlem dağılımlı qso’lar yapmak için başlatıldı. Hafif bir baskılı çanakla birlikte wavelab 24GHz modüllerinin kullanılabilirliği, […]

Okumaya devam et

Ev Yapımı Sıralı RF Örnekleyici

  • Genel
  • Ham Radio
27 Şubat 2025 ta9ea Yorum yapılmamış

Bir RF örnekleme cihazı, koaksiyel bir hatta yayılan RF sinyalinin düşük güç görüntüsünü sağlar. Bir güç kaynağı (verici veya amplifikatör) ile sonlandırma yükü arasına yerleştirilen […]

Okumaya devam et

Basit RF-güç ölçümü

  • Genel
  • Ham Radio
  • HF Projects
27 Şubat 2025 ta9ea Yorum yapılmamış

Bu basit ev yapımı aletlerle nanowatt’tan 100 watt’a kadar güç ölçümleri yapmak kolay! RF gücünü ölçmek, radyo amatörleri ve deneycileri olarak yaptığımız hemen her şeyin […]

Okumaya devam et

Yazı sayfalandırması

1 2 Sonraki yazılar»
  • Arduino
  • Genel
  • Ham Radio
  • HF Projects
  • QO100
  • Aralık 2025
  • Ekim 2025
  • Temmuz 2025
  • Nisan 2025
  • Mart 2025
  • Şubat 2025
  • Ocak 2025
  • Aralık 2024
  • Kasım 2024
  • Amatör radyoda çeşitli iletişim biçimleri
  • SG-Lab Güç Amplifikatörü için Monitör
  • 13CM-PA
  • Arduino Tekrarlayıcı Kontrol Cihazı
  • PIC Mikrodenetleyici PIC16F877 ile I2C İletişimi
WordPress teması: ThemeZee tarafından Occasio.